首页/电脑学习教程/列表
笔记本电脑设置WiFi共享失败提示1203出错的处理方法

笔记本电脑设置WiFi共享失败提示1203出错的处理方法

2026-04-16
DNS劫持是什么意思

DNS劫持是什么意思

2026-04-16
电脑如何把系统安装在固态硬盘上?

电脑如何把系统安装在固态硬盘上?

2026-04-16
路由器自动恢复出厂设置的处理方法

路由器自动恢复出厂设置的处理方法

2026-04-16
电脑设置浏览器防范页面下载的方法

电脑设置浏览器防范页面下载的方法

2026-04-16
谷歌浏览器Google Chrome打开不了如何处理

谷歌浏览器Google Chrome打开不了如何处理

2026-04-16
TP-LINK路由器提示无线设置网络密码位数出错如何处理

TP-LINK路由器提示无线设置网络密码位数出错如何处理

2026-04-16
电脑使用过程中显示器频繁出现花屏故障如何处理

电脑使用过程中显示器频繁出现花屏故障如何处理

2026-04-16
电脑连接打印机时提示打印处理器不存在如何办

电脑连接打印机时提示打印处理器不存在如何办

2026-04-16
电脑打开后显示网络受限异常的处理方法

电脑打开后显示网络受限异常的处理方法

2026-04-16
AS SSD如何用?

AS SSD如何用?

2026-04-16
PC台式机如何设置在断电恢复后自动重启系统

PC台式机如何设置在断电恢复后自动重启系统

2026-04-16
电脑中无法打开AI文件并提示无法打开插图如何处理

电脑中无法打开AI文件并提示无法打开插图如何处理

2026-04-16
安装电脑系统时提示Windows无法更新计算机的打开设置如何处理

安装电脑系统时提示Windows无法更新计算机的打开设置如何处理

2026-04-16
bios里如何关闭软驱

bios里如何关闭软驱

2026-04-16
如何在Linux系统中安装OpenOffice

如何在Linux系统中安装OpenOffice

2026-04-16
Adobe Reader是什么软件?

Adobe Reader是什么软件?

2026-04-16
电脑页游玩家必备技能:使用小号窗口完成多帐号登录

电脑页游玩家必备技能:使用小号窗口完成多帐号登录

2026-04-16
Win10隐藏极深的几项小技巧

Win10隐藏极深的几项小技巧

2026-04-16
Linux多个网卡如何添加永久路由

Linux多个网卡如何添加永久路由

2026-04-16
文件误删恢复方法

文件误删恢复方法

2026-04-16
电脑使用时突然弹出Windows主进程已停止工作的提示如何处理

电脑使用时突然弹出Windows主进程已停止工作的提示如何处理

2026-04-16
Linux如何安装使用GitHub

Linux如何安装使用GitHub

2026-04-16
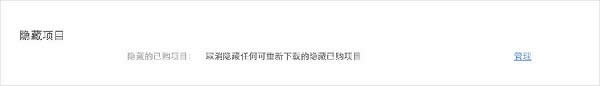
Mac App Store已购项目如何隐藏与取消隐藏

Mac App Store已购项目如何隐藏与取消隐藏

2026-04-16
笔记本显卡天梯图2016年10月新版本

笔记本显卡天梯图2016年10月新版本

2026-04-16
WinPE读不出移动硬盘如何办

WinPE读不出移动硬盘如何办

2026-04-16
隐藏U盘的迅速方法

隐藏U盘的迅速方法

2026-04-16
MacBook Pro有哪一些新特征

MacBook Pro有哪一些新特征

2026-04-16
修图软件哪一个好?

修图软件哪一个好?

2026-04-16
CentOS常用基础命令总结

CentOS常用基础命令总结

2026-04-16
2/1098